cp短打生成器官方版是一款得到微博官方授权的在线故事生成平台,用户可以随心输入字、词、句,软件可以智能生成一段故事,吐槽专享、脑洞大开,趣味十足、非常适合用户搞怪自己的朋友,释放生活压力。
软件介绍
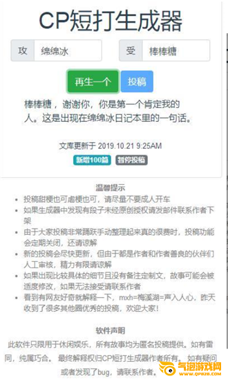
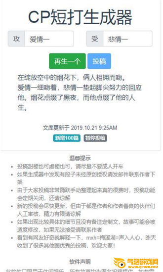
CP短打生成器是一卡云非常有意思的故事生成器软件,用户只要把名字输入进去就可以生成一段小故事,非常优美感人。用户也可以把自己的爱豆姓名输入进去,看看会有什么样的故事发生。

软件特色
1、用户可自由编辑对话内容,任何对话,随意生成。
2、绝对是自娱自乐的神器,还可以跟好友开开玩笑,顽皮一下!
3、和明星对话?脑洞大开各种神回复?全真模拟界面。
软件亮点
1、描写各种梗子段子也可,但请尽量不要开车,以娱乐为主!
2、生成器中发现有不合规的段子内容可以进行举报,非常的健康呦!
3、投稿功能会定期关闭,完成一定数量的审核会再度开启!
软件用法
1、界面搜索栏输入文字,后台自动根据你的文字生成一段话或者是故事情节。
2、完成的作品可以直接在线投稿,不过投稿功能每天都会定期关闭维护。
3、生成的内容信息可以作为自己的签名存在,或者是发送朋友圈吸引好友的关注。
cp短打生成器常见问答