首页 >  资讯 手游攻略 > > 《群雄时代》车下虎士兵技能详解与应用

《群雄时代》车下虎士兵技能详解与应用

时间:2025-06-12 08:06:05

在《群雄时代》的战斗场景中,各种地形如山河、湖泊、城关交织出丰富多样的战术组合,配合天气系统的变化,使得战局更加扑朔迷离。今天,小编将为大家详细介绍《群雄时代》中车下虎士兵种的技能,希望这篇文章能为各位玩家提供帮助!

《群雄时代》车下虎士兵种技能介绍

解锁方式:作为第四个大营的第一支特种兵,玩家可以通过“治所-兵营”进行解锁,轻松获得这支强大的部队。

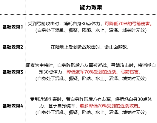
兵种特点:车下虎士由统领将帅周泰指挥,属于玄武大营,兵种流派为护主流派。车下虎士不仅具备强大的保护能力,能够有效减轻自己和友军所受到的近战和弓箭攻击伤害,还能在经过训练后,实现在不消耗体力的情况下获得更强的保护效果,几乎创造出一个“无伤”战斗环境。车下虎士的加入,为整个战斗环境增添了安全与稳定,成为不可或缺的中坚力量。

能力效果

『车下虎士』兵符拥有以下特殊加成:

接下来,我们来看看『车下虎士』的满级训练效果:

满级满训的车下虎士在体力充足的情况下,最高可以降低自身或友军受到的伤害高达100%(最小伤害值为1)。同时,减伤所消耗的体力也会减半,并且在同一回合中大幅减少抵消伤害所消耗的体力,甚至可以做到不消耗体力。这种能力简直让人想起游戏中那些“无敌状态”的角色,仿佛在战场上开了挂一般!

总结

以上就是小编为大家整理的车下虎士兵种技能介绍。想要了解更多相关游戏攻略,请持续关注本站!

玩家使用体验

我们qpb2b的小编也通过渠道找到一批高付费玩家对游戏进行讨论,以下是他们对这个《群雄时代》车下虎士兵技能详解与应用的建议和评价:

“作为一名忠实玩家,我认为车下虎士是战斗中不可或缺的队友。它的减伤能力让每次战斗都充满了安全感,简直像是给我穿上了一层保护罩!”——战斗狂热者

“虽然车下虎士的保护效果很强,但有时候我感觉它在其他技能上的表现略显不足,希望未来的更新能给它带来更多的战斗选择!”——策略大师

“我喜欢车下虎士的设计,尤其是在团队战斗中,能大幅提升友军的生存能力。不过,有时候我觉得它的体力消耗机制需要优化,能否在减伤的同时提供一些攻击力提升就好了!”——游戏设计师迷

“我觉得车下虎士很强,但在面对高输出敌人时,保护效果似乎有些吃力。可能需要搭配其他兵种来形成更好的战术组合!”——战术分析师

游戏运营数据 新增玩家数:1200 日活跃用户数(DAU):5000 付费玩家数:800 总充值金额:30000元 ARPU(每用户平均收入):6元 ARPPU(每付费用户平均收入):37.5元 留存率:85%

专题合集

精彩合集,奇葩无下限

相关文章

精彩推荐

大家还在看

手机版 | 电脑版